
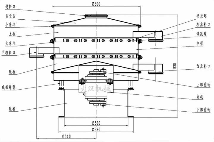
產品簡介:膠粉振動篩橡膠粉除雜篩是一種高精度細粉篩分機械,工作原理是由直立式電機作激振源,電機上、下兩端安裝有偏心重錘,將電機的旋轉運動轉變為水平、垂直、傾斜的三次元運動,再把這個運動傳遞給篩面。調節上、下兩端的相位角,可以改變物料在篩面上的運動軌跡
咨詢報價銷售熱線:0373-268 2333

橡膠粉是橡膠粉末的簡稱。一般用廢舊輪胎加工而成。常采用的加工方法有:常溫粉碎法、冷凍法、常溫化學法。
橡膠粉除雜振動篩是一種高精度細粉篩分機械,工作原理是由直立式電機作激振源,電機上、下兩端安裝有偏心重錘,將電機的旋轉運動轉變為水平、垂直、傾斜的三次元運動,再把這個運動傳遞給篩面。調節上、下兩端的相位角,可以改變物料在篩面上的運動軌跡,由于其振動運轉原理很多企業也稱之為“三次元振動篩分過濾機”,根據外形結構被部分客戶稱呼為圓形篩,從材質上分標準型旋振篩和普通型旋振篩的,標準型的與物料接觸部分為304不銹鋼材質,底座為碳鋼材質,普通型的通體為普碳鋼材質。無論物料是干是濕,是精細是粗糙,是比重大是比重輕,0-400目都可以篩選,不管是液態的,還是漿狀的0-600目都可以過濾."大漢"旋振篩系列產品同時配備專門的篩網清理裝置,把堵網率降到低,過網率和處理精度得以有效提高.


橡膠粉除雜振動篩具有效率高、設計精巧耐用,粉類、粘液均可篩分; 換網容易、操作簡單、清洗方便;網孔不堵塞、粉末不飛揚、可篩至400目或0.028mm; 雜質、粗料自動排出,可以連續作業等特點。

粉化膠粉:將廢舊膠粉加工成60目-80目,直接做活化膠粉,還可直接做橡膠制品,使再生膠工藝一下就減少了很多工序,并且活化膠粉需求量大,前景廣闊。

復合涂料:化工密封膠,將膠粉制成復合涂料用于橡膠復合瓦涂料,外墻涂料,防腐涂料等行業。

彩色復合橡膠地板磚:防靜電地板磚,利用顆粒度的廢橡膠粉

粗膠粉0.425mm(40目)以上細膠粉0.425mm~0.180(40~80目)微細膠粉0.180~0.075mm(80~200目)


| 型 號 | DH-600 | DH-800 | DH-1000 | DH-1200 | DH-1500 | DH-1800 | DH-2000 |
| 直徑mm | Φ600 | Φ800 | Φ1000 | Φ1200 | Φ1500 | Φ1800 | Φ2000 |
| 篩網面積m | 0.24 | 0.45 | 0.67 | 1.0 | 1.6 | 2.43 | 3.01 |
| 篩網規格(目) | 2-500 | ||||||
| 進料粒度mm | <Φ10 | <Φ15 | <Φ20 | <Φ30 | |||
| 振次rpm | 1500 | 1500 | 1500 | 1500 | 1500 | 1500 | 1500 |
| 有效篩面直mm | Φ560 | Φ760 | Φ930 | Φ1130 | Φ1430 | Φ1760 | Φ1960 |
| 層數 | 1-5 | ||||||
| 功率Kw | 0.25 | 0.55 | 0.75 | 1.1 | 1.5 | 2.2 | 3 |