
產品簡介:正宗的應該是用石臼搗出來的,也可以直接用干辣椒,放在太陽下爆曬或是用文火在鍋里焙干后搗成粉狀.然后再過辣椒粉專用振動篩除雜,除去里面的較大的顆粒。下面大漢機械為您講解辣椒粉專用振動篩:
咨詢報價銷售熱線:0373-268 2333

辣椒粉振動篩是紅色或紅黃色,油潤而均勻的粉末,是由紅辣椒,黃辣椒,辣椒籽及部分辣椒桿碾細而成的混合物,具有辣椒固有的辣香味,聞之刺鼻打噴嚏。 正宗的應該是用石臼搗出來的,也可以直接用干辣椒,放在太陽下爆曬或是用文火在鍋里焙干后搗成粉狀.然后再過辣椒粉專用振動篩除雜,除去里面的較大的顆粒。下面大漢機械為您講解辣椒粉專用振動篩:

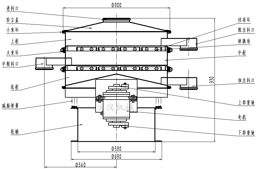
辣椒粉振動篩是一種高精度細粉篩分機械,工作原理是由直立式電機作激振源,電機上、下兩端安裝有偏心重錘,將電機的旋轉運動轉變為水平、垂直、傾斜的三次元運動,再把這個運動傳遞給篩面。調節上、下兩端的相位角,可以改變物料在篩面上的運動軌跡,由于其振動運轉原理很多企業也稱之為“三次元振動篩分過濾機”,根據外形結構被部分客戶稱呼為圓形篩,從材質上分標準型旋振篩和普通型旋振篩的,標準型的與物料接觸部分為304不銹鋼材質,底座為碳鋼材質,普通型的通體為普碳鋼材質。

"大漢"DH系列辣椒粉振動篩產品,經客戶多年使用,獲得大量的一線反饋建議,在自有成熟的篩機制造技術基礎上,大漢機械工程師以滿足客戶需求為標準,多次技術改進,篩分效果更加優越,采用"通用"新型動力激振器,三維動力更加突出,適用范圍更加廣泛,大漢機械公司可根據客戶需求設計特殊型號,無論物料是干是濕,是精細是粗糙,是比重大是比重輕,0-400目都可以篩選,不管是液態的,還是漿狀的0-600目都可以過濾."大漢"旋振篩系列產品同時配備專門的篩網清理裝置,把堵網率降到低,過網率和處理精度得以有效提高."大漢"具備特殊型號制造的能力讓顧客對"大漢"有更多的選擇.

☆ 效率高、設計精巧耐用,粉類、粘液均可篩分。
☆ 換網容易、操作簡單、清洗方便。
☆ 網孔不堵塞、粉末不飛揚、可篩至400目或0.028mm。
☆ 雜質、粗料自動排出,可以連續作業。
化工行業:樹脂、涂料、工業藥品、化妝品、油漆、中藥粉等。
食品行業:糖粉、淀粉、食鹽、米粉、奶粉、豆漿、蛋粉、醬油、果汁等。
金屬、冶金礦業:鋁粉、鉛粉、銅粉、礦石、合金粉、焊條粉末、二氧化錳、電解銅粉、電磁性材料、研磨粉、耐火材料、高嶺土、石灰、氧化鋁、重質碳酸鈣、石英砂等。
公害處理:廢油、廢水、染整廢水、助劑、活性碳等



| 型號 Model |
功率 (kw) |
篩分直徑 (m/m) |
入料粒度 (mm) |
電壓 (v) |
轉速 (r/min) |
處理量 (kg/h) |
| DH-400 | 0.18 | 350 | <10 | 380 | 1440 | 100 |
| DH-600 | 0.25 | 550 | <10 | 380 | 1440 | 500 |
| DH-800 | 0.55 | 750 | <10 | 380 | 1440 | 800 |
| DH-1000 | 0.75 | 920 | <10 | 380 | 1440 | 1400 |
| DH-1200 | 1.1 | 1120 | <10 | 380 | 1440 | 2100 |
| DH-1500 | 1.5 | 1420 | <10 | 380 | 1440 | 2600 |
| DH-1800 | 2.2 | 1720 | <10 | 380 | 1440 | 3300 |