
油漆除雜振動篩篩分精度高、效率高、設計精巧耐用,篩網不堵塞,無粉塵溢散,可篩0-400目
油漆除雜振動篩稱為三次元振動篩,是輕型篩分設備的一種。大漢機械所生產的振動篩,建立在國內外振動篩生產工藝的基礎上,廣泛吸取客戶反饋的意見和建議,經過大漢機械工程師的潛心研發,多次改進、升級的一種新型振動篩分設備。成熟的技術特點、可靠的零配件支持,使該機能夠輕松應對各種物料不同需求的篩分要求,且使用簡單,不易出現問題,為客戶有效提高篩分效率,減少生產成本。
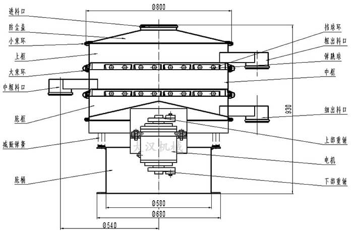
將物料投入振動篩內,利用振動電機與篩網大小網孔的不同,實現物料的過濾目的。


1,技術成熟,質量可靠,篩分精度高、效率高,適用篩分各種粉類、粘液等物料;

2,設計精巧耐用,噪音低,可連續作業,換網容易,操作簡單,清洗方便。換網只需3-5分鐘。

3,篩網不堵塞,無粉塵溢散,可篩0-400目或0.028mm;

4,粗料、雜質自動排出,出料口方向可沿圓周方向任意調節改變。

油漆除雜振動篩利用YZUL立式振動電機作為激振源,通過振動電機上下兩端的偏心重錘將旋轉運動轉變為水平、垂直、傾斜的三次元運動,并傳遞到旋振篩的篩面上;物料通過入料口進入設備內,根據不同物料篩分要求,物料經過1-5層采用不同目數的金屬編織篩網的篩分層,在這個過程中,位于各層的篩網下的清網裝置(彈跳球)通過頻率振動不斷撞擊篩網,使篩網上層物料能夠順暢的透網篩分,并有效解決了物料堵網問題出現,不同目數的物料通過各層對應目數的篩網后在各層的出料口排出,從而實現篩選除雜或過濾分級的目的。調節上、下兩端的相位角,可以改變物料在篩面上的運動軌跡。



化工行業:樹脂、涂料、工業藥品、化妝品、油漆、中藥粉等。
食品行業:糖粉、淀粉、食鹽、米粉、奶粉、豆漿、蛋粉、醬油、果汁等。
金屬、冶金礦業:鋁粉、鉛粉、銅粉、礦石、合金粉、焊條粉末、二氧化錳、電解銅粉、電磁性材料、研磨粉、耐火材料、高嶺土、石灰、氧化鋁、重質碳酸鈣、石英砂等。
公害處理:廢油、廢水、染整廢水、助劑、活性碳等

可根據客戶需求設計制造特殊規格型號的篩機;
本公司保留對技術資料、尺寸修改的權力。如實物與文圖案不符,以實物為準